原标题:《$FRAX – The Stablecoin Play No One Is Looking At》
作者:Kyle, 加密 KOL
编译:Felix, PANews
要点:
- 市值 2.76 亿美元 / 流通市值 3.04 亿美元;Frax 为押注稳定币提供了一个绝佳的非对称机会,而且随着即将出台的《GENIUS 法案》,Frax 旨在成为符合美国法律的首批支付类稳定币之一
- 创始人 Sam Kazemian 正参与起草美国稳定币立法, FRAX 在监管方面具有一定的契合度
- 非对称布局:监管环境顺风 + 产品-市场-监管契合 + 被低估的代币(备受诟病)
- FRAX 现已成为垂直整合的稳定币堆栈:frxUSD(稳定币)、FraxNet(银行接口)、Fraxtal(L2 执行层)
- frxUSD 完全由美国国债和现金支持
- 代币重组:FXS 更名为 FRAX,现为 Gas、治理、销毁和质押代币;旧版 frax 美元已停用,现为 frxUSD
- 估值被低估:与同类项目如 Ethena(61 亿美元)相比,约 3.04 亿美元流通市值,且是稳定币叙事中最佳的流动性代币敞口——USDC/USDT 没有代币(私人公司),Maker/Curve 则不够直接
- 与现实世界集成已上线:通过贝莱德/Superstate 提供托管服务,合作伙伴包括 Stripe 和 Bridge
首先谈谈显而易见的问题。人们听到 FRAX 时的第一反应是犹豫——通常是因为它过于复杂,试图做“太多事情”,或者之前交易 FRAX 的经历很糟糕。
在阅读本文之前,恳请您彻底摒弃对 FRAX 的任何过往偏见,尽可能以开放的心态来对待它。假装这是您第一次了解—— Frax 整体已经彻底改变,成为一个完全不同的应用,其转型意义重大,彻底改变了之前的方向。
1. FRAX 有望抓住即将到来的稳定币浪潮
稳定币叙事是每个加密人士都熟知且认同其拥有巨大潜在市场(TAM)的。尽管如此,却很少看到有人谈论《GENIUS & STABLE 法案》——这两项由美国国会提出的具有里程碑意义的法案,定义了稳定币的立法。为什么会这样?这是因为政治是一个极其艰难的过程,充满重重障碍。人们对结果期望很低,认为这不过是无足轻重的小事。大多数人认为这些法案相当重要,但对其重要性却缺乏基本的认识。乐观的讲,他们认为稳定币法案能顺利通过是件好事;悲观的讲,他们预计会有诸多拖延,最终不了了之。
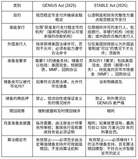
然而,这些法案对于重塑稳定币的未来至关重要。以下是这两项法案的对比摘要:

这两项法案有两个非常重要的内容:
首先,它们从法律层面定义了支付类稳定币。《GENIUS 法案》将正式允许支付类稳定币(PS)发行方发行符合法律规定的数字美元,作为银行结算媒介,并用于美国乃至全球金融系统的银行间支付。
支付类稳定币是最大的结构性变革,它为创新提供了公平的竞争环境,并为稳定币初创企业打开了整个数万亿美元的美国银行业大门。目前 2000 亿美元的稳定币市值仅占 M1 货币供应量的 1%。美国稳定币法案首次将支付类稳定币确立为合法的 M1 数字美元。换言之,伟大的稳定币时代即将开启。
其次,该法案意义重大,为稳定币的联邦标准监管创建了框架,更重要的是,它将会成为全球稳定币发行的标准。如今,稳定币处于法律灰色地带——在美国,目前没有真正的稳定币监管框架。这阻碍了传统参与者真正集成稳定币,也使现有参与者难以充分发挥其潜力。这项法案改变了这一切,因此,它将真正敲响稳定币伟大时代的钟声。
如今,华盛顿特区有多位加密人士正在帮助起草这份具有里程碑意义的法案——Frax 的 Sam Kazemia 就是其中之一。
这已不再仅仅是一个 DeFi 协议,而是一个在相关法规尚未通过之前就已将合规性纳入考量的货币机构。Frax 现已准备好在法律、机构和全球范围内进行合法扩展。
FRAX:将全球 M1 货币引入稳定币
接下来谈谈 Frax 当下的建设情况。Frax 不只是在打造一种稳定币,其正在构建一个将 TradFi 和 DeFi 整合为统一系统的完整货币体系,目标是获取全球 M1 货币供应量。Frax 通过构建涵盖发行、收益和结算(现代银行体系三大支柱)的垂直整合架构来实现这一目标,该架构由三个部分组成:
- frxUSD – 法定数字货币
- FraxNet – 银行
- Fraxtal – 渠道

1. frxUSD:法定货币数字美元
frxUSD 是 Frax 的旗舰稳定币——一种由短期美国国债和现金等价物 1:1 全额支持的数字美元。需要注意的是,这与 Frax 之前的稳定币完全不同——frxUSD 旨在符合《GENIUS 法案》的要求,成为一种支付类稳定币(这也是 Sam 花大量时间在华盛顿的原因)。
frxUSD 由现金和短期国债全额支持,通过贝莱德和 Superstate(BUIDL 和 UStb)托管。frxUSD 致力于成为美国首个具有法定货币特征、合规储备结构和机构整合的支付型稳定币。
2. FraxNet:银行
如果说 frxUSD 是美元,那么 FraxNet 就是银行接口。FraxNet 基本上是一个稳定币银行应用程序——完全经过 KYC 认证,符合托管合规要求,但原生在链上。想象一下,登录您的账户,查看您的高盛货币市场基金持仓情况,用它铸造 frxUSD,然后将收益实时流回您的 Fraxtal 地址。
这里的目标很简单:将每一笔传统货币市场基金(MMF)的美元都转化为链上可互操作的美元。Frax 已与 Stripe 和 Bridge 合作来实现这一目标——鉴于 Stripe 最近宣布了稳定币集成,这应该不足为奇。
这正是 Frax 令人兴奋的地方——一款与现实世界资产挂钩的稳定币,面向万亿美元的潜在市场。
3. Fraxtal:稳定币商业的执行层
最后谈谈 Frax 的原生链 Fraxtal。frxUSD 将在 Fraxtal 上原生发行、转移和结算。Fraxtal 是从 Optimism Bedrock 硬分叉而来,拥有像 Circle 的 CCTP 这样的原生桥接功能,并针对 frxUSD 作为记账单位进行了优化。
Fraxtal 还使用 FRAX(之前称为 FXS)作为其 Gas 代币——这意味着在 Fraxtal 上构建的每一个应用,从 FraxLend 到 FraxSwap 再到 Frax Name Service,都需要 FRAX 才能运行。不仅如此,这些应用程序产生的费用将直接用于购买和销毁 FRAX。
FRAX 或已摆脱了作为去中心化稳定币的旧身份。相反,FRAX 正构建一个完整的堆栈货币系统,包含:
- frxUSD 是合法合规的稳定币
- FraxNet 是机构桥接和用户入门层
- Fraxtal 是全球执行层
这是现金流、实用性和增长的融合。而最令人兴奋的是 Sam 为使其符合监管要求所付出的努力。目前,没有任何其他去中心化稳定币发行商走上这条合规、透明且合法的道路。
在所有人都关注稳定币的当下,下一波大规模采用浪潮(真正的、达到万亿美元规模的浪潮)将来自那些需要遵守法律的机构和消费者。他们需要赎回权。他们需要清晰的规则。他们需要能够走进董事会会议室并说:“是的,这符合美国法律”。
这就是产品、市场与监管相契合的体现。
2. FRAX 的重构
下面来谈谈 FRAX 最近经历的一些细微变更,这些变化为协议增添了更多助力。这部分内容主要介绍 FIP-428 中所做的更改。

简而言之:
- 旧版 Frax 稳定币已被弃用,现更名为 Legacy Frax Dollar。新稳定币现名为 frxUSD。
- FXS 更名为 FRAX——仅用一种核心资产来代表整个协议。
- veFXS 更名为 veFRAX,wFXS 更名为 wFRAX,等等。
- 不过,由于交易所正努力支持这一转变,因而这一转变需要时间。
- FRAX 将成为 Fraxtal 的 Gas,取代 frxETH。现在,所有链上交互都使用 FRAX 作为 Gas。并且,计划最终支持使用 FRAX 进行验证者质押,这将极大地提升代币的实用性。
- 新的代币经济学:尾部发行计划——每年发行 8%,每年递减 1%,直至达到 3% 的下限。发行现在通过 FXTL 积分进行分配,这是一个奖励符合协议行为的积分系统。
- 您可以使用 Flox Capacitors 提高转化率,这需要质押 FRAX。这里的目标非常明确:奖励那些锁定、质押并积极参与生态系统的长期用户。
- 这也意味着不再有 FXS 仪表——不再有唯利是图的 LP 挖矿;不再为了维持 TVL 而大量发行代币——一切都靠赚取。
- Frax 不再是贿赂游戏——现在更类似于一种获得货币溢价、销毁、收益和实用性的 L1 代币,而非贿赂 + 挖矿代币——这使得 FRAX 有资格重新定价。
- sfrxUSD 现在是产生收益的层——它从支持 frxUSD 的底层国债中获取收益。
当然还有一些其他要点。FIP-428 是一个绝妙的提案,它将整个生态系统绑定到唯一一个代币上:FRAX。Frax 系统的每个部分现在都回流到代币中;Fraxtal 的费用?燃烧 FRAX。FXTL 的发行?只有持有和质押 FRAX 的用户才能获得。未来验证者质押?需要 FRAX。治理?veFRAX。最重要的是,FRAX 现在是 L1 代币,因为它是链上的原生 Gas 代币。
Frax 本质上创造了一个具有内部需求、实用性和消耗机制的货币循环。个人认为,这里的关键在于理解这不仅仅是简单的品牌重塑。Frax 正成为加密领域中最符合监管要求、能产生收益、垂直整合的美元堆栈。
3. 在所有流动性代币中,FRAX 是最佳选择
最后谈谈其优势。众所周知,稳定币是加密领域最受欢迎的产品,服务于最大的潜在市场——也就是全球。稳定币的叙事非常清晰,然而,为了抓住这一机遇,可供投资的代币却寥寥无几。
个人认为,Frax 是押注稳定币叙事的最佳流动性代币,具有巨大的上涨空间。除了“North Star”升级和构建整个银行体系外,Frax 在稳定币的价值链中处于最佳位置。
原因很简单:相比其他参与者(无论是 DEX、借贷市场还是支付应用),发行方能获得最大的经济份额。控制发行是一项巨大的价值驱动因素,能获取最丰厚的利润——正如人们所说,谁掌握了分发渠道,谁就是赢家。
这就是为什么从投资角度来看,USDC/USDT 是当今市场上最受欢迎的产品——可惜它们没有代币。下面是与其他流动性代币的对比表,展示了为什么 Frax 是当今代表稳定币理念的流动性市场中的最佳代币:

另一方面,FRAX 几乎完全被稀释,截至 5 月 10 日,市值为 2.76 亿美元,完全稀释估值(FDV)为 3.04 亿美元。这是一个与 Bridge 和 Stripe 建立了合作关系的代币,市值不到 5 亿美元。
其次,FRAX 的估值偏低是事实。正如开头所言,当向人介绍这个项目时,他们都表现出某种程度的不屑。但所有人都错了——看到这样的图表,我一点也不意外,这正是买入的理由——在当前价格点,这是一个具有巨大上行潜力的非对称投资;如果 Sam 能够执行(到目前为止,他确实做到了,与所有这些巨头建立了合作关系),增长是显而易见的。
4. 交易风险
既然谈完了上涨空间,下面谈谈风险。其实,这里的风险很简单:
1. 稳定币法案被推迟、未获通过,或发生影响 FRAX 的变更
实际上,这种情况正在发生——就在几天前,该法案未能在美国参议院获得通过。不过,此处引述一下 Sam 的话,他过去几个月一直在与这些人合作,Sam 表示:“并没有人们说得那么严重。我们从未指望它能在 7 月下旬国会 8 月休会前通过。这是政治进程的一部分,不可能比预期提前三个月通过。我是乐观主义者,但也没那么乐观。一切仍在正轨上,预计会在 7 月通过,这一直是我的预期”。
7 月将是关键的一个月,如果到时仍未通过,再开始担心。但在此之前,保持心态平和。
2. 为什么谈了很多关于《GENIUS 法案》,而很少提及《STABLE 法案》?如果《STABLE 法案》通过了会怎样?
同样,根据 Sam 的说法,情况并非如此——这两项法案都可能在各自的议院获得通过,随后会有一个协调期,在此期间会达成一个折中的最终草案提交给总统签署。最终草案很可能更像《GENIUS 法案》,而不是《STABLE 法案》,而这才是关键所在。
3. 最糟糕的情况是什么?
两份法案都无法通过——这种情况大概只有在发生重大灾难时才会出现,比如全球金融崩溃,届时各方的努力将完全搁置。
但情况并非完全取决于法案本身——Frax 在改进协议方面已经展现出巨大的影响力,个人认为这是押注于他们的充分理由。
4. 未能兑现承诺
鉴于 Sam 一直在华盛顿特区全力以赴地扮演创始人的角色,这种情况发生的可能性极小。
结论
FRAX 已不再是记忆中 2022 年那种“半吊子”(半支持半不支持)的算法稳定币。它已演变成一个围绕监管明确性、机构协同和垂直整合构建的全栈式货币系统。创始人在华盛顿特区协助政策制定者。该稳定币由美国国债支持,并由机构托管。代币正在获得真正的实用性——用作 Gas、治理、销毁机制等等。
目前加密领域最纯粹的稳定币押注——而且这样的机会并不常有。一枚交易价格低于 16 美元的代币,直接与加密领域最大的潜在市场——美元本身挂钩。期待 FRAX 的未来。
链捕手ChainCatcher提醒,请广大读者理性看待区块链,切实提高风险意识,警惕各类虚拟代币发行与炒作, 站内所有内容仅系市场信息或相关方观点,不构成任何形式投资建议。如发现站内内容含敏感信息,可点击“举报”,我们会及时处理。























